RTN-099

Photometric Transformation Relations for the LSST Data Preview 1#

DOI: 10.71929/rubin/3006074

Abstract

This technical note provides photometric transformation relations between the Vera C. Rubin Observatory’s LSSTCam [SLAC National Accelerator Laboratory and NSF-DOE Vera C. Rubin Observatory, 2025] and LSSTComCam [SLAC National Accelerator Laboratory and NSF-DOE Vera C. Rubin Observatory, 2024] systems and other photometric systems. These transformations are derived using both synthetic and empirical data and are intended to support calibration and comparison across survey systems. We present both polynomial equations and lookup-table-based methods, depending on the available data and desired accuracy. The transformations are generally valid for stars with typical spectral energy distributions (SEDs), and caution should be used when applying them to objects with strong emission lines or atypical colors.

0. General Overview#

These transformations were derived by matching data from other surveys with the Rubin LSST DP1 [Vera C. Rubin Observatory Team, 2026]. This technical note provides a general overview of the results from the calculation of transformations to and from the Rubin LSST DP1 photometric system. Details of the process will be presented in one or more future journal articles (Porter et al., in preparation, etc.).

This technical note should be considered a living document: as additional photometric systems are analyzed and/or current transformations are updated, this document will be updated to include the new material.

1. Polynomial Fit Transformations#

1.1. Overview#

A simple and popular method of performing photometric transformations between two photometric systems is to perform a polynomial fit between the difference in magnitudes between a filter band in one system (say, the LSSTCam \(i\) band) and another system (say, the DES \(i\) band) and one or more color indices in one of the two sytstems (say, the \((g-i)\) color in the DES system). These fits can be low-order (say, a first-degree polynomial) or high-order (say, a third or higher degree polynomial). They can be a single fit over the full color range, or they can be solved “piece-wise”, with breaks in the fit at one or more values of the color index. Here, a balance between simplicity and accuracy is attempted, aiming for the lowest-order fit that still gives a reasonable level of accuracy (typically with RMS’es of a few hundredths to a few tenths of a magnitude.) If higher accuracy is required – to the extent that complexity is not a major factor – use of the Lookup Table (Interpolation) Transformations in Section 2 is recommended.

1.2. Synthetic LSSTCam and LSSTComCam Transformations#

Synthetic magnitudes were derived by integrating spectrophotometric spectra from the Pickles Stellar Spectra Library [Pickles, 1998] with filter passband transmission curves for LSSTCam, LSSTComCam, and other photometric systems. These magnitudes were calculated using broad-band absolute magnitude definitions and processed using a Python-based fitting code to generate transformation equations. Due to the limited number of stars in the Pickles library (~100), the resulting plots are sparse but provide a consistent reference.

1.2.1 LSST <–> DES#

Table 1 DES to LSST Transformation Equations (Version v_2025_08_22).#

Transformation Equation

RMS

Applicable Color Range

QA Plot

\(g_{LSST} = g_{DES} + 0.016 (g-i)_{DES} - 0.003 (g-i)^2_{DES} + 0.006\)

0.002

\(-1.0 < (g-i)_{DES} < 3.9\)

link

\(r_{LSST} = r_{DES} + 0.185 (r-i)_{DES} - 0.015 (r-i)^2_{DES} + 0.010\)

0.008

\(-0.4 < (r-i)_{DES} < 2.3\)

link

\(i_{LSST} = i_{DES} + 0.150 (r-i)_{DES} - 0.003 (r-i)^2_{DES} - 0.009\)

0.005

\(-0.4 < (r-i)_{DES} < 2.2\)

link

\(z_{LSST} = z_{DES} + 0.270 (i-z)_{DES} + 0.036 (i-z)^2_{DES} - 0.003\)

0.010

$-0.3 < (i-z)_{DES} < 1.84

link

1.2.2 LSST <–> TESS#

Conversion

Transformation Equation

RMS

Applicable Color Range

QA Plot

\(g_{LSST} \to TESS_{vega}\)

\(TESS_{vega} - g_{LSST} = -0.007 (g-i)_{LSST}^2 -0.996 (g-i)_{LSST} -0.440\)

0.009

\(-1.1 < (g-i)_{LSST} \leq -0.1\)

link

\(g_{LSST} \to TESS_{vega}\)

\(TESS_{vega} - g_{LSST} = -0.049 (g-i)_{LSST}^2 -0.927 (g-i)_{LSST} -0.443\)

0.011

\(-0.1 < (g-i)_{LSST} \leq 3.9\)

link

 

\(r_{LSST} \to TESS_{vega}\)

\(TESS_{vega} - r_{LSST} = +0.008 (g-i)_{LSST}^2 -0.322 (g-i)_{LSST} -0.382\)

0.013

\(-1.1 < (g-i)_{LSST} \leq 1.5\)

link

\(r_{LSST} \to TESS_{vega}\)

\(TESS_{vega} - r_{LSST} = -0.401 (g-i)_{LSST}^2 +0.683 (g-i)_{LSST} -0.980\)

0.165

\(1.5 < (g-i)_{LSST} \leq 3.9\)

link

 

\(i_{LSST} \to TESS_{vega}\)

\(TESS_{vega} - i_{LSST} = -0.018 (g-i)_{LSST}^2 -0.009 (g-i)_{LSST} -0.444\)

0.009

\(-1.1 < (g-i)_{LSST} \leq 0.0\)

link

\(i_{LSST} \to TESS_{vega}\)

\(TESS_{vega} - i_{LSST} = -0.033 (g-i)_{LSST}^2 +0.039 (g-i)_{LSST} -0.431\)

0.008

\(0.0 < (g-i)_{LSST} \leq 1.2\)

link

\(i_{LSST} \to TESS_{vega}\)

\(TESS_{vega} - i_{LSST} = -0.025 (g-i)_{LSST}^2 +0.023 (g-i)_{LSST} -0.420\)

0.01

\(1.2 < (g-i)_{LSST} \leq 2.0\)

link

\(i_{LSST} \to TESS_{vega}\)

\(TESS_{vega} - i_{LSST} = -0.269 (g-i)_{LSST}^2 +0.967 (g-i)_{LSST} -1.300\)

0.242

\(2.0 < (g-i)_{LSST} \leq 3.9\)

link

 

\(z_{LSST} \to TESS_{vega}\)

\(TESS_{vega} - z_{LSST} = -0.173 (g-i)_{LSST}^2 +0.083 (g-i)_{LSST} -0.504\)

0.016

\(-1.1 < (g-i)_{LSST} \leq -0.1\)

link

\(z_{LSST} \to TESS_{vega}\)

\(TESS_{vega} - z_{LSST} = -0.005 (g-i)_{LSST}^2 +0.166 (g-i)_{LSST} -0.480\)

0.012

\(-0.1 < (g-i)_{LSST} \leq 1.5\)

link

\(z_{LSST} \to TESS_{vega}\)

\(TESS_{vega} - z_{LSST} = -0.088 (g-i)_{LSST}^2 +0.622 (g-i)_{LSST} -0.995\)

0.023

\(1.5 < (g-i)_{LSST} \leq 2.5\)

link

\(z_{LSST} \to TESS_{vega}\)

\(TESS_{vega} - z_{LSST} = -0.044 (g-i)_{LSST}^2 +0.286 (g-i)_{LSST} -0.407\)

0.058

\(2.5 < (g-i)_{LSST} \leq 3.9\)

link

 

\(y_{LSST} \to TESS_{vega}\)

\(TESS_{vega} - y_{LSST} = -0.087 (g-i)_{LSST}^2 +0.407 (g-i)_{LSST} -0.479\)

0.03

\(-1.1 < (g-i)_{LSST} \leq 0.0\)

link

\(y_{LSST} \to TESS_{vega}\)

\(TESS_{vega} - y_{LSST} = +0.019 (g-i)_{LSST}^2 +0.225 (g-i)_{LSST} -0.513\)

0.025

\(0.0 < (g-i)_{LSST} \leq 1.5\)

link

\(y_{LSST} \to TESS_{vega}\)

\(TESS_{vega} - y_{LSST} = +0.115 (g-i)_{LSST}^2 -0.049 (g-i)_{LSST} -0.291\)

0.085

\(1.5 < (g-i)_{LSST} \leq 3.9\)

link

Conversion

Transformation Equation

RMS

Applicable Color Range

QA Plot

\(TESS_{vega} \to u_{LSST}\)

\(u_{LSST} - TESS_{vega} = +2.530 (BP-RP)_{gaia}^2 +5.920 (BP-RP)_{gaia} +2.364\)

0.062

\(-1.0 < (BP-RP)_{gaia} \leq -0.3\)

link

\(TESS_{vega} \to u_{LSST}\)

\(u_{LSST} - TESS_{vega} = -1.922 (BP-RP)_{gaia}^2 +1.664 (BP-RP)_{gaia} +1.264\)

0.089

\(-0.3 < (BP-RP)_{gaia} \leq 0.3\)

link

\(TESS_{vega} \to u_{LSST}\)

\(u_{LSST} - TESS_{vega} = +0.631 (BP-RP)_{gaia}^2 +2.592 (BP-RP)_{gaia} +0.825\)

0.149

\(0.3 < (BP-RP)_{gaia} \leq 1.2\)

link

\(TESS_{vega} \to u_{LSST}\)

\(u_{LSST} - TESS_{vega} = -0.245 (BP-RP)_{gaia}^2 +1.731 (BP-RP)_{gaia} +3.039\)

0.272

\(1.2 < (BP-RP)_{gaia} \leq 4.4\)

link

 

\(TESS_{vega} \to g_{LSST}\)

\(g_{LSST} - TESS_{vega} = +0.173 (BP-RP)_{gaia}^2 +1.136 (BP-RP)_{gaia} +0.381\)

0.015

\(-1.0 < (BP-RP)_{gaia} \leq 1.3\)

link

\(TESS_{vega} \to g_{LSST}\)

\(g_{LSST} - TESS_{vega} = +0.015 (BP-RP)_{gaia}^2 +0.979 (BP-RP)_{gaia} +0.839\)

0.064

\(1.3 < (BP-RP)_{gaia} \leq 4.4\)

link

 

\(TESS_{vega} \to r_{LSST}\)

\(r_{LSST} - TESS_{vega} = +0.035 (BP-RP)_{gaia}^2 +0.370 (BP-RP)_{gaia} +0.366\)

0.011

\(-1.0 < (BP-RP)_{gaia} \leq 1.2\)

link

\(TESS_{vega} \to r_{LSST}\)

\(r_{LSST} - TESS_{vega} = +0.071 (BP-RP)_{gaia}^2 +0.682 (BP-RP)_{gaia} -0.057\)

0.064

\(1.2 < (BP-RP)_{gaia} \leq 4.4\)

link

 

\(TESS_{vega} \to i_{LSST}\)

\(i_{LSST} - TESS_{vega} = +0.016 (BP-RP)_{gaia}^2 -0.019 (BP-RP)_{gaia} +0.430\)

0.01

\(-1.0 < (BP-RP)_{gaia} \leq 1.2\)

link

\(TESS_{vega} \to i_{LSST}\)

\(i_{LSST} - TESS_{vega} = +0.167 (BP-RP)_{gaia}^2 -0.518 (BP-RP)_{gaia} +0.860\)

0.047

\(1.2 < (BP-RP)_{gaia} \leq 4.4\)

link

 

\(TESS_{vega} \to z_{LSST}\)

\(z_{LSST} - TESS_{vega} = -0.004 (BP-RP)_{gaia}^2 -0.230 (BP-RP)_{gaia} +0.503\)

0.014

\(-1.0 < (BP-RP)_{gaia} \leq 2.5\)

link

\(TESS_{vega} \to z_{LSST}\)

\(z_{LSST} - TESS_{vega} = +0.159 (BP-RP)_{gaia}^2 -1.039 (BP-RP)_{gaia} +1.570\)

0.026

\(2.5 < (BP-RP)_{gaia} \leq 4.4\)

link

 

\(TESS_{vega} \to y_{LSST}\)

\(y_{LSST} - TESS_{vega} = +0.044 (BP-RP)_{gaia}^2 -0.440 (BP-RP)_{gaia} +0.518\)

0.026

\(-1.0 < (BP-RP)_{gaia} \leq 0.1\)

link

\(TESS_{vega} \to y_{LSST}\)

\(y_{LSST} - TESS_{vega} = -0.094 (BP-RP)_{gaia}^2 -0.217 (BP-RP)_{gaia} +0.511\)

0.023

\(0.1 < (BP-RP)_{gaia} \leq 1.2\)

link

\(TESS_{vega} \to y_{LSST}\)

\(y_{LSST} - TESS_{vega} = +0.157 (BP-RP)_{gaia}^2 -0.972 (BP-RP)_{gaia} +1.063\)

0.023

\(1.2 < (BP-RP)_{gaia} \leq 2.0\)

link

\(TESS_{vega} \to y_{LSST}\)

\(y_{LSST} - TESS_{vega} = -0.060 (BP-RP)_{gaia}^2 -0.049 (BP-RP)_{gaia} +0.101\)

0.063

\(2.0 < (BP-RP)_{gaia} \leq 4.4\)

link

1.2.3 LSSTComCam <–> SDSS (u-band)#

Unfortunately, none of the LSSTComCam DP1 u-band science exposures overlap SDSS. Therefore, for transformations between LSSTComCam u-band and SDSS u-band, we make use of synthetic photometry for stellar spectral energy distributions in the Pickles Stellar Spectra Library [Pickles, 1998] for the time being. For other filters, we recommend the observed relations listed in Section 1.3.5 below.

Note

The Pickles atlas does not include white dwarfs; it is not recommended to use these Pickles-based transformations for white dwarfs, especially in u-band, where white dwarfs differ significantly from other stellar types.

Conversion

Transformation Equation

RMS

Applicable Color Range

QA Plot

\(u_{ComCam} \to u_{sdss}\)

\(u_{sdss} - u_{ComCam} = +0.587 (g-i)_{ComCam}^2 +1.424 (g-i)_{ComCam} +0.758\)

0.063

\(-1.1 < (g-i)_{ComCam} \leq -0.4\)

link

\(u_{ComCam} \to u_{sdss}\)

\(u_{sdss} - u_{ComCam} = +0.063 (g-i)_{ComCam}^2 -0.192 (g-i)_{ComCam} +0.263\)

0.021

\(-0.4 < (g-i)_{ComCam} \leq 0.8\)

link

\(u_{ComCam} \to u_{sdss}\)

\(u_{sdss} - u_{ComCam} = -0.003 (g-i)_{ComCam}^2 +0.174 (g-i)_{ComCam} +0.059\)

0.054

\(0.8 < (g-i)_{ComCam} \leq 3.9\)

link

Conversion

Transformation Equation

RMS

Applicable Color Range

QA Plot

\(u_{sdss} \to u_{ComCam}\)

\(u_{ComCam} - u_{sdss} = -0.534 (g-i)_{sdss}^2 -1.338 (g-i)_{sdss} -0.733\)

0.063

\(-1.1 < (g-i)_{sdss} \leq -0.4\)

link

\(u_{sdss} \to u_{ComCam}\)

\(u_{ComCam} - u_{sdss} = -0.015 (g-i)_{sdss}^2 +0.176 (g-i)_{sdss} -0.272\)

0.02

\(-0.4 < (g-i)_{sdss} \leq 0.8\)

link

\(u_{sdss} \to u_{ComCam}\)

\(u_{ComCam} - u_{sdss} = -0.006 (g-i)_{sdss}^2 -0.133 (g-i)_{sdss} -0.079\)

0.052

\(0.8 < (g-i)_{sdss} \leq 4.0\)

link

1.3. LSSTComCam Transformations#

1.3.1 LSSTComCam <–> DES#

1.3.1.1 Original#

ComCam data were used to derive empirical transformations between DES and LSST LSSTComCam filters. All \(S/N >\) 5 point sources in the DES footprint were selected, including quasars and non-standard stars.

Table 2 LSSTComCam to DES Transformation Equations (Version v_2025_08_22).#

Transformation Equation

RMS

Applicable Color Range

QA Plot

\(g_{DES} = g_{ComCam} + 0.005 (g-i)_{ComCam} - 0.001\)

0.013

\(-0.6 < (g-i)_{ComCam} < 3.7\)

link

\(r_{DES} = r_{ComCam} - 0.292 (i-z)_{ComCam} - 0.005 (i-z)^2_{ComCam} + 0.013\)

0.010

\(-0.2 < (i-z)_{ComCam} < 1.0\)

link

\(i_{DES} = i_{ComCam} + 0.262 (i-z)_{ComCam} + 0.048 (i-z)^2_{ComCam} - 0.006\)

0.008

\(-0.2 < (i-z)_{ComCam} < 1.0\)

link

\(z_{DES} = z_{ComCam} + 0.262 (i-z)_{ComCam} - 0.046 (i-z)^2_{ComCam} + 0.001\)

0.010

\(-0.2 < (i-z)_{ComCam} < 0.8\)

link

1.3.1.2 Updated#

Conversion

Transformation Equation

RMS

Applicable Color Range

QA Plot

 

\(g_{des} \to g_{ComCam}\)

\(g_{ComCam} - g_{des} = -0.001 (g-i)_{des} +0.005\)

0.008

\(-0.7 < (g-i)_{des} \leq 2.3\)

link

\(g_{des} \to g_{ComCam}\)

\(g_{ComCam} - g_{des} = +0.016 (g-i)_{des} -0.026\)

0.016

\(2.3 < (g-i)_{des} \leq 4.0\)

link

 

\(r_{des} \to r_{ComCam}\)

\(r_{ComCam} - r_{des} = +0.051 (g-i)_{des} -0.003\)

0.006

\(-0.7 < (g-i)_{des} \leq 2.0\)

link

\(r_{des} \to r_{ComCam}\)

\(r_{ComCam} - r_{des} = +0.104 (g-i)_{des} -0.109\)

0.013

\(2.0 < (g-i)_{des} \leq 4.0\)

link

 

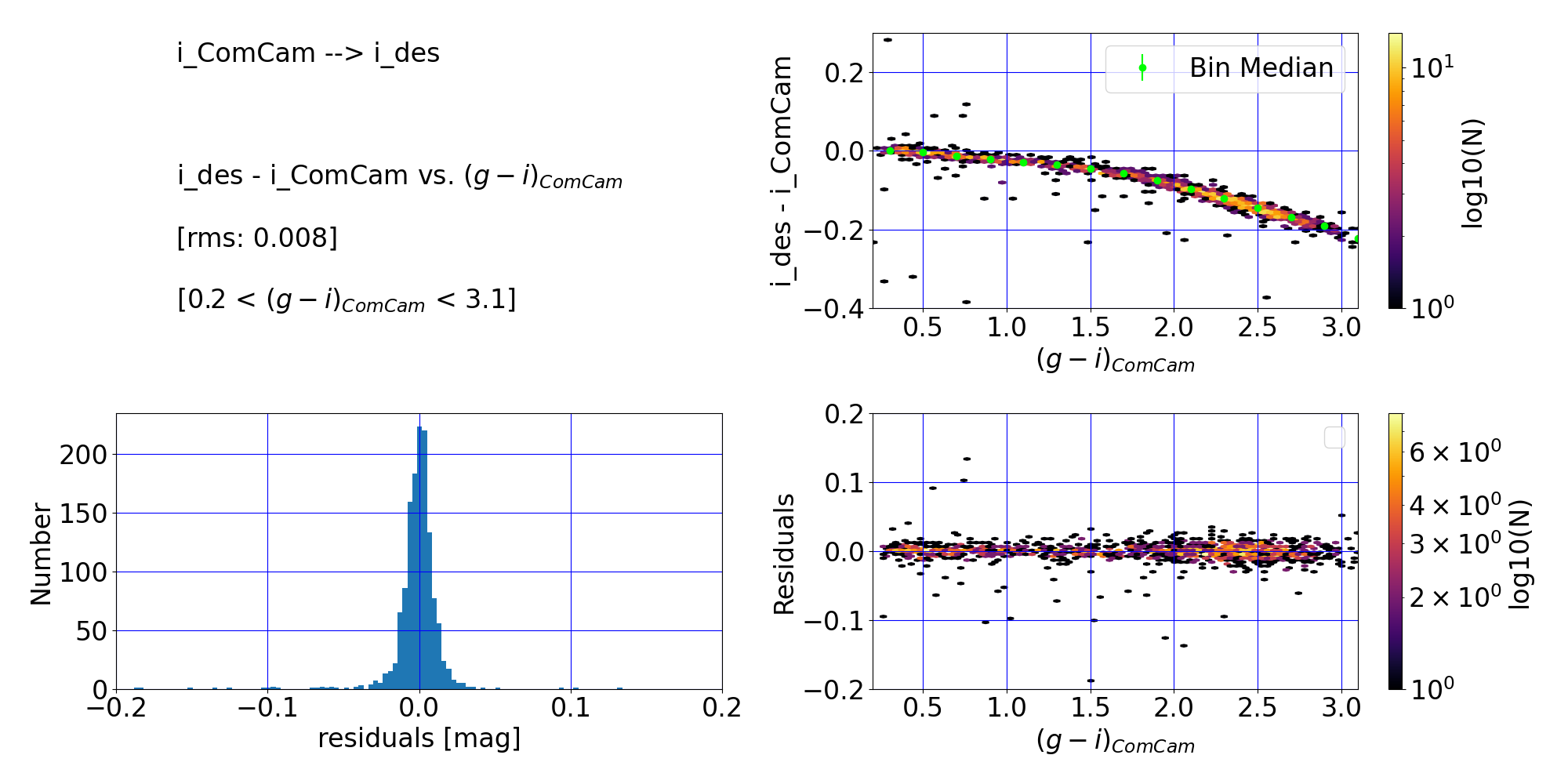
\(i_{des} \to i_{ComCam}\)

\(i_{ComCam} - i_{des} = +0.041 (g-i)_{des} -0.016\)

0.006

\(-0.7 < (g-i)_{des} \leq 1.8\)

link

\(i_{des} \to i_{ComCam}\)

\(i_{ComCam} - i_{des} = +0.109 (g-i)_{des} -0.141\)

0.009

\(1.8 < (g-i)_{des} \leq 4.0\)

link

 

\(z_{des} \to z_{ComCam}\)

\(z_{ComCam} - z_{des} = +0.304 (i-z)_{des} -0.004\)

0.006

\(-0.3 < (i-z)_{des} \leq 0.2\)

link

\(z_{des} \to z_{ComCam}\)

\(z_{ComCam} - z_{des} = +0.237 (i-z)_{des} +0.005\)

0.007

\(0.2 < (i-z)_{des} \leq 1.1\)

link

 

\(Y_{des} \to y_{ComCam}\)

\(y_{ComCam} - Y_{des} = +0.103 (i-z)_{des} -0.034\)

0.01

\(-0.3 < (i-z)_{des} \leq 0.2\)

link

\(Y_{des} \to y_{ComCam}\)

\(y_{ComCam} - Y_{des} = +0.041 (i-z)_{des} -0.027\)

0.011

\(0.2 < (i-z)_{des} \leq 1.1\)

link

 

Conversion

Transformation Equation

RMS

Applicable Color Range

QA Plot

 

\(g_{ComCam} \to g_{des}\)

\(g_{des} - g_{ComCam} = -0.000 (g-i)_{ComCam} -0.004\)

0.009

\(-0.6 < (g-i)_{ComCam} \leq 2.3\)

link

\(g_{ComCam} \to g_{des}\)

\(g_{des} - g_{ComCam} = -0.022 (g-i)_{ComCam} +0.039\)

0.017

\(2.3 < (g-i)_{ComCam} \leq 3.7\)

link

 

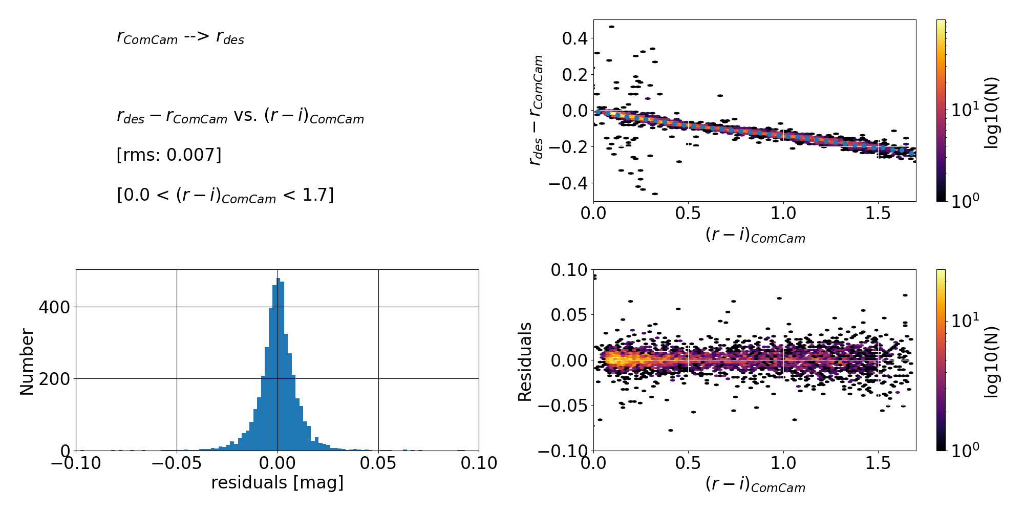
\(r_{ComCam} \to r_{des}\)

\(r_{des} - r_{ComCam} = -0.054 (g-i)_{ComCam} +0.005\)

0.007

\(-0.6 < (g-i)_{ComCam} \leq 2.0\)

link

\(r_{ComCam} \to r_{des}\)

\(r_{des} - r_{ComCam} = -0.116 (g-i)_{ComCam} +0.127\)

0.013

\(2.0 < (g-i)_{ComCam} \leq 3.7\)

link

 

\(i_{ComCam} \to i_{des}\)

\(i_{des} - i_{ComCam} = -0.043 (g-i)_{ComCam} +0.017\)

0.006

\(-0.6 < (g-i)_{ComCam} \leq 1.8\)

link

\(i_{ComCam} \to i_{des}\)

\(i_{des} - i_{ComCam} = -0.122 (g-i)_{ComCam} +0.157\)

0.009

\(1.8 < (g-i)_{ComCam} \leq 3.7\)

link

 

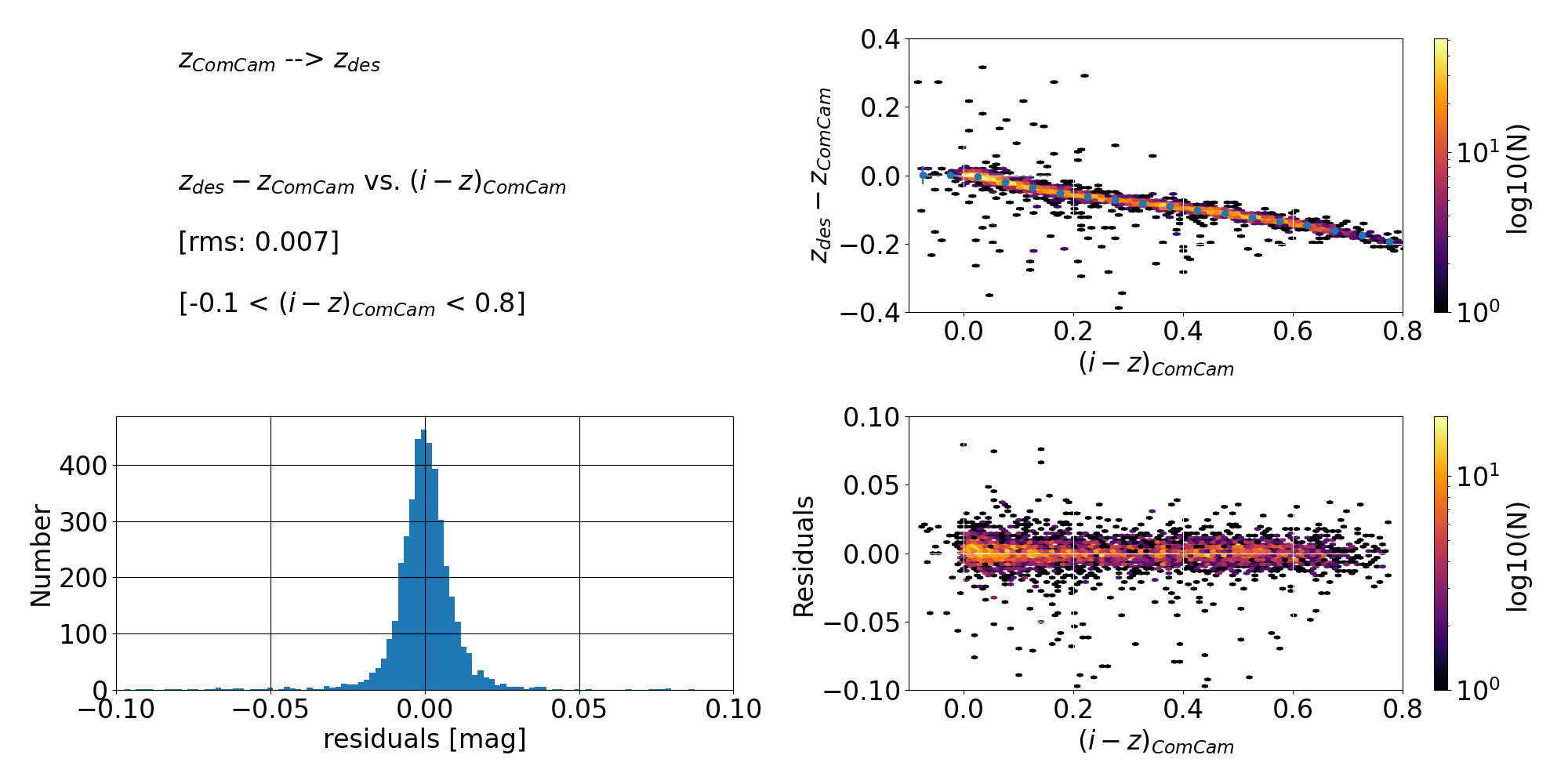
\(z_{ComCam} \to z_{des}\)

\(z_{des} - z_{ComCam} = -0.318 (i-z)_{ComCam} +0.004\)

0.007

\(-0.3 < (i-z)_{ComCam} \leq 0.2\)

link

\(z_{ComCam} \to z_{des}\)

\(z_{des} - z_{ComCam} = -0.217 (i-z)_{ComCam} -0.010\)

0.007

\(0.2 < (i-z)_{ComCam} \leq 1.1\)

link

 

\(y_{ComCam} \to Y_{des}\)

\(Y_{des} - y_{ComCam} = -0.105 (i-z)_{ComCam} +0.034\)

0.01

\(-0.3 < (i-z)_{ComCam} \leq 0.2\)

link

\(y_{ComCam} \to Y_{des}\)

\(Y_{des} - y_{ComCam} = -0.038 (i-z)_{ComCam} +0.026\)

0.011

\(0.2 < (i-z)_{ComCam} \leq 1.1\)

link

 

1.3.2 LSSTComCam <–> Euclid#

Conversion

Transformation Equation

RMS

Applicable Color Range

QA Plot

 

\(VIS_{EUCLID} \to g_{ComCam}\)

\(g_{ComCam} - VIS_{EUCLID} = +0.390 (VIS-Y)_{Euclid}^2 +1.465 (VIS-Y)_{Euclid} +0.051\)

0.069

\(-0.1 < (VIS-Y)_{Euclid} \leq 0.9\)

link

\(VIS_{EUCLID} \to g_{ComCam}\)

\(g_{ComCam} - VIS_{EUCLID} = +0.287 (VIS-Y)_{Euclid}^2 +0.488 (VIS-Y)_{Euclid} +0.986\)

0.073

\(0.9 < (VIS-Y)_{Euclid} \leq 2.3\)

link

 

\(VIS_{EUCLID} \to r_{ComCam}\)

\(r_{ComCam} - VIS_{EUCLID} = +0.381 (VIS-Y)_{Euclid}^2 +0.163 (VIS-Y)_{Euclid} -0.059\)

0.042

\(-0.1 < (VIS-Y)_{Euclid} \leq 2.3\)

link

 

\(VIS_{EUCLID} \to i_{ComCam}\)

\(i_{ComCam} - VIS_{EUCLID} = +0.091 (VIS-Y)_{Euclid}^2 -0.345 (VIS-Y)_{Euclid} -0.054\)

0.019

\(-0.1 < (VIS-Y)_{Euclid} \leq 2.3\)

link

 

\(Y_{EUCLID} \to z_{ComCam}\)

\(z_{ComCam} - Y_{EUCLID} = -0.006 (VIS-Y)_{Euclid}^2 +0.366 (VIS-Y)_{Euclid} -0.026\)

0.023

\(-0.1 < (VIS-Y)_{Euclid} \leq 2.3\)

link

 

\(Y_{EUCLID} \to y_{ComCam}\)

\(y_{ComCam} - Y_{EUCLID} = +0.238 (Y-H)_{Euclid}^2 +0.290 (Y-H)_{Euclid} +0.094\)

0.042

\(-0.6 < (Y-H)_{Euclid} \leq 0.0\)

link

\(Y_{EUCLID} \to y_{ComCam}\)

\(y_{ComCam} - Y_{EUCLID} = +0.095 (Y-H)_{Euclid}^2 +0.031 (Y-H)_{Euclid} +0.173\)

0.049

\(0.0 < (Y-H)_{Euclid} \leq 0.6\)

link

 

Conversion

Transformation Equation

RMS

Applicable Color Range

QA Plot

 

\(r_{ComCam} \to VIS_{EUCLID}\)

\(VIS_{EUCLID} - r_{ComCam} = -0.069 (g-i)_{ComCam}^2 -0.088 (g-i)_{ComCam} +0.060\)

0.023

\(0.0 < (g-i)_{ComCam} \leq 1.9\)

link

\(r_{ComCam} \to VIS_{EUCLID}\)

\(VIS_{EUCLID} - r_{ComCam} = -0.043 (g-i)_{ComCam}^2 -0.638 (g-i)_{ComCam} +1.016\)

0.056

\(1.9 < (g-i)_{ComCam} \leq 4.0\)

link

 

\(y_{ComCam} \to Y_{EUCLID}\)

\(Y_{EUCLID} - y_{ComCam} = -0.711 (z-y)_{ComCam} -0.052\)

0.044

\(-0.2 < (z-y)_{ComCam} \leq 0.1\)

link

\(y_{ComCam} \to Y_{EUCLID}\)

\(Y_{EUCLID} - y_{ComCam} = -0.426 (z-y)_{ComCam} -0.094\)

0.028

\(0.1 < (z-y)_{ComCam} \leq 0.7\)

link

 

\(y_{ComCam} \to H_{EUCLID}\)

\(H_{EUCLID} - y_{ComCam} = -4.035 (z-y)_{ComCam} +0.134\)

0.1

\(-0.2 < (z-y)_{ComCam} \leq 0.1\)

link

\(y_{ComCam} \to H_{EUCLID}\)

\(H_{EUCLID} - y_{ComCam} = -0.474 (z-y)_{ComCam} -0.261\)

0.056

\(0.1 < (z-y)_{ComCam} \leq 0.7\)

link

 

\(y_{ComCam} \to J_{EUCLID}\)

\(J_{EUCLID} - y_{ComCam} = -2.379 (z-y)_{ComCam} -0.006\)

0.064

\(-0.2 < (z-y)_{ComCam} \leq 0.1\)

link

\(y_{ComCam} \to J_{EUCLID}\)

\(J_{EUCLID} - y_{ComCam} = -0.595 (z-y)_{ComCam} -0.206\)

0.037

\(0.1 < (z-y)_{ComCam} \leq 0.7\)

link

 

1.3.3 LSSTComCam <–> Johnson-Cousins UBVRcIc#

Conversion

Transformation Equation

RMS

Applicable Color Range

QA Plot

\(u_{ComCam} \to U\)

\(U - u_{ComCam} = +0.057 (g-i)_{ComCam} -0.687\)

0.088

\(0.2 < (g-i)_{ComCam} \leq 2.5\)

link

\(g_{ComCam} \to B\)

\(B - g_{ComCam} = +0.284 (g-i)_{ComCam} +0.215\)

0.024

\(0.2 < (g-i)_{ComCam} \leq 2.5\)

link

\(g_{ComCam} \to V\)

\(V - g_{ComCam} = -0.302 (g-i)_{ComCam} -0.041\)

0.022

\(0.2 < (g-i)_{ComCam} \leq 2.5\)

link

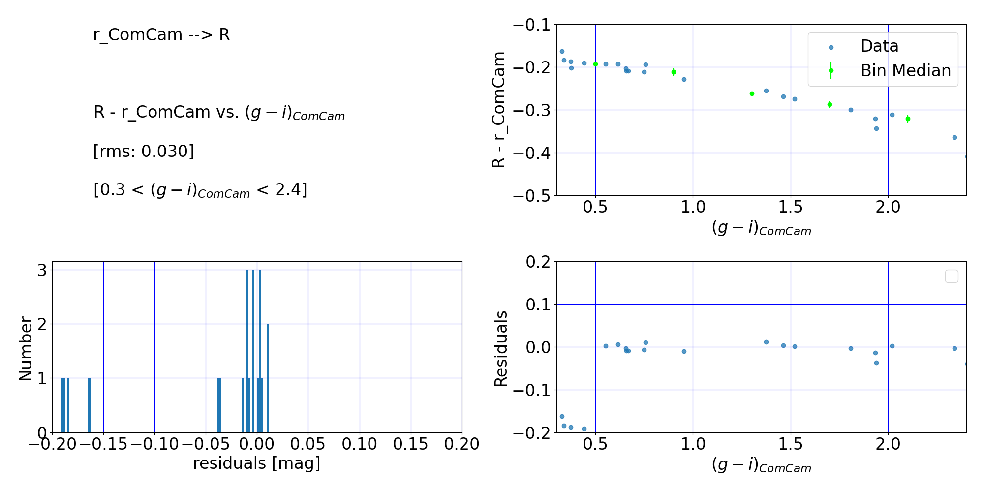
\(r_{ComCam} \to R\)

\(R - r_{ComCam} = -0.095 (g-i)_{ComCam} -0.142\)

0.015

\(0.2 < (g-i)_{ComCam} \leq 2.5\)

link

\(i_{ComCam} \to I\)

\(I - i_{ComCam} = -0.074 (g-i)_{ComCam} -0.359\)

0.016

\(0.2 < (g-i)_{ComCam} \leq 2.5\)

link

Conversion

Transformation Equation

RMS

Applicable Color Range

QA Plot

\(V \to g_{ComCam}\)

\(g_{ComCam} - V = +0.503 (B-V) -0.082\)

0.017

\(0.3 < (B-V) \leq 1.7\)

link

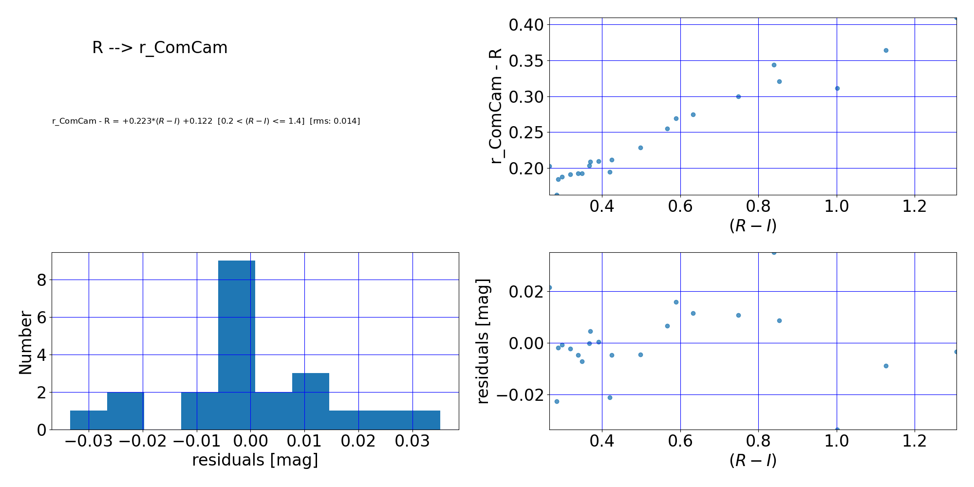
\(R \to r_{ComCam}\)

\(r_{ComCam} - R = +0.223 (R-I) +0.122\)

0.014

\(0.2 < (R-I) \leq 1.4\)

link

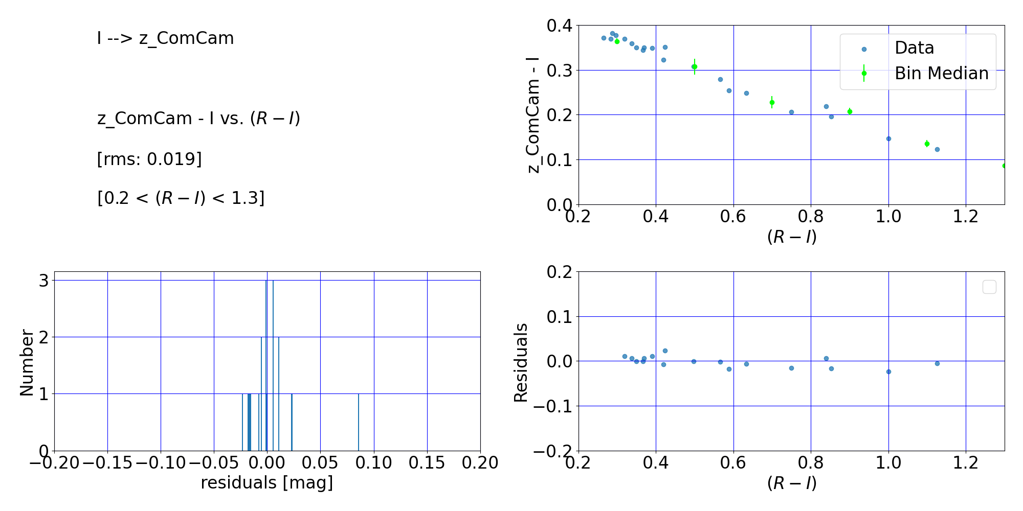
\(I \to i_{ComCam}\)

\(i_{ComCam} - I = +0.178 (R-I) +0.341\)

0.01

\(0.2 < (R-I) \leq 1.4\)

link

\(I \to z_{ComCam}\)

\(z_{ComCam} - I = -0.300 (R-I) +0.456\)

0.013

\(0.2 < (R-I) \leq 1.4\)

link

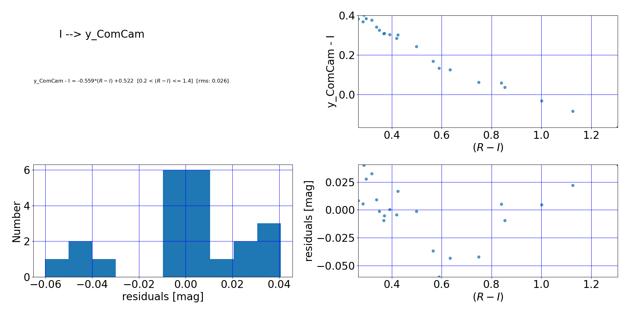
\(I \to y_{ComCam}\)

\(y_{ComCam} - I = -0.559 (R-I) +0.522\)

0.026

\(0.2 < (R-I) \leq 1.4\)

link

1.3.4 LSSTComCam <–> GAIA DR3#

Conversion

Transformation Equation

RMS

Applicable Color Range

QA Plot

\(g_{ComCam} \to G_{gaia}\)

\(G_{gaia} - g_{ComCam} = -0.033 (g-i)_{ComCam}^2 -0.610 (g-i)_{ComCam} -0.054\)

0.008

\(-0.7 < (g-i)_{ComCam} \leq 3.0\)

link

\(g_{ComCam} \to BP_{gaia}\)

\(BP_{gaia} - g_{ComCam} = +0.081 (g-i)_{ComCam}^2 -0.449 (g-i)_{ComCam} +0.162\)

0.027

\(-0.7 < (g-i)_{ComCam} \leq 3.0\)

link

\(r_{ComCam} \to RP_{gaia}\)

\(RP_{gaia} - r_{ComCam} = -0.233 (g-i)_{ComCam}^2 +0.146 (g-i)_{ComCam} -0.500\)

0.036

\(-0.7 < (g-i)_{ComCam} \leq 3.0\)

link

Conversion

Transformation Equation

RMS

Applicable Color Range

QA Plot

\(G_{gaia} \to g_{ComCam}\)

\(g_{ComCam} - G_{gaia} = -0.079 (BP-RP)_{gaia}^2 +1.113 (BP-RP)_{gaia} -0.480\)

0.029

\(-0.2 < (BP-RP)_{gaia} \leq 3.1\)

link

\(G_{gaia} \to r_{ComCam}\)

\(r_{ComCam} - G_{gaia} = +0.305 (BP-RP)_{gaia}^2 -0.711 (BP-RP)_{gaia} +0.363\)

0.014

\(-0.2 < (BP-RP)_{gaia} \leq 3.1\)

link

\(G_{gaia} \to i_{ComCam}\)

\(i_{ComCam} - G_{gaia} = +0.099 (BP-RP)_{gaia}^2 -0.672 (BP-RP)_{gaia} +0.343\)

0.009

\(-0.2 < (BP-RP)_{gaia} \leq 3.1\)

link

\(G_{gaia} \to z_{ComCam}\)

\(z_{ComCam} - G_{gaia} = +0.034 (BP-RP)_{gaia}^2 -0.747 (BP-RP)_{gaia} +0.416\)

0.014

\(-0.2 < (BP-RP)_{gaia} \leq 3.1\)

link

\(G_{gaia} \to y_{ComCam}\)

\(y_{ComCam} - G_{gaia} = +0.041 (BP-RP)_{gaia}^2 -0.906 (BP-RP)_{gaia} +0.527\)

0.014

\(-0.2 < (BP-RP)_{gaia} \leq 3.1\)

link

1.3.5 LSSTComCam <–> SDSS DR18#

Conversion

Transformation Equation

RMS

Applicable Color Range

QA Plot

\(g_{sdss} \to g_{ComCam}\)

\(g_{ComCam} - g_{sdss} = -0.062 (g-i)_{sdss} +0.007\)

0.015

\(0.2 < (g-i)_{sdss} \leq 3.1\)

link

\(r_{sdss} \to r_{ComCam}\)

\(r_{ComCam} - r_{sdss} = -0.007 (g-i)_{sdss} +0.005\)

0.011

\(0.2 < (g-i)_{sdss} \leq 3.1\)

link

\(i_{sdss} \to i_{ComCam}\)

\(i_{ComCam} - i_{sdss} = -0.010 (g-i)_{sdss} +0.019\)

0.012

\(0.2 < (g-i)_{sdss} \leq 3.1\)

link

\(z_{sdss} \to z_{ComCam}\)

\(z_{ComCam} - z_{sdss} = +0.020 (g-i)_{sdss} +0.032\)

0.017

\(0.2 < (g-i)_{sdss} \leq 3.1\)

link

\((g-i)_{sdss} \to (g-i)_{ComCam}\)

\((g-i)_{ComCam} = +0.936 (g-i)_{sdss} -0.002\)

0.021

\(0.2 < (g-i)_{sdss} \leq 3.1\)

link

Conversion

Transformation Equation

RMS

Applicable Color Range

QA Plot

\(g_{ComCam} \to g_{sdss}\)

\(g_{sdss} - g_{ComCam} = +0.066 (g-i)_{ComCam} -0.006\)

0.015

\(0.2 < (g-i)_{ComCam} \leq 3.0\)

link

\(r_{ComCam} \to r_{sdss}\)

\(r_{sdss} - r_{ComCam} = +0.007 (g-i)_{ComCam} -0.005\)

0.011

\(0.2 < (g-i)_{ComCam} \leq 3.0\)

link

\(i_{ComCam} \to i_{sdss}\)

\(i_{sdss} - i_{ComCam} = +0.012 (g-i)_{ComCam} -0.020\)

0.012

\(0.2 < (g-i)_{ComCam} \leq 3.0\)

link

\(z_{ComCam} \to z_{sdss}\)

\(z_{sdss} - z_{ComCam} = -0.022 (g-i)_{ComCam} -0.031\)

0.017

\(0.2 < (g-i)_{ComCam} \leq 3.0\)

link

\((g-i)_{ComCam} \to (g-i)_{sdss}\)

\((g-i)_{sdss} = +1.065 (g-i)_{ComCam} +0.005\)

0.023

\(0.2 < (g-i)_{ComCam} \leq 3.0\)

link

1.3.6 LSSTComCam <–> PanStarrs1 DR2#

Conversion

Transformation Equation

RMS

Applicable Color Range

QA Plot

\(g_{ComCam} \to g_{ps1}\)

\(g_{ps1} - g_{ComCam} = -0.035 (g-i)_{ComCam} -0.019\)

0.014

\(-2.2 < (g-i)_{ComCam} \leq 3.0\)

link

\(r_{ComCam} \to r_{ps1}\)

\(r_{ps1} - r_{ComCam} = +0.004 (g-i)_{ComCam} -0.001\)

0.011

\(-2.2 < (g-i)_{ComCam} \leq 3.0\)

link

\(i_{ComCam} \to i_{ps1}\)

\(i_{ps1} - i_{ComCam} = +0.014 (g-i)_{ComCam} -0.016\)

0.01

\(-2.2 < (g-i)_{ComCam} \leq 3.0\)

link

\(z_{ComCam} \to z_{ps1}\)

\(z_{ps1} - z_{ComCam} = +0.020 (i-z)_{ComCam} +0.003\)

0.009

\(-1.8 < (i-z)_{ComCam} \leq 1.5\)

link

\(y_{ComCam} \to y_{ps1}\)

\(y_{ps1} - y_{ComCam} = +0.057 (z-y)_{ComCam} -0.012\)

0.013

\(-1.7 < (z-y)_{ComCam} \leq 3.0\)

link

Conversion

Transformation Equation

RMS

Applicable Color Range

QA Plot

\(g_{ps1} \to g_{ComCam}\)

\(g_{ComCam} - g_{ps1} = +0.036 (g-i)_{ps1} +0.019\)

0.015

\(-0.7 < (g-i)_{ps1} \leq 2.9\)

link

\(r_{ps1} \to r_{ComCam}\)

\(r_{ComCam} - r_{ps1} = -0.004 (g-i)_{ps1} +0.001\)

0.011

\(-0.7 < (g-i)_{ps1} \leq 2.9\)

link

\(i_{ps1} \to i_{ComCam}\)

\(i_{ComCam} - i_{ps1} = -0.014 (g-i)_{ps1} +0.016\)

0.01

\(-0.7 < (g-i)_{ps1} \leq 2.9\)

link

\(z_{ps1} \to z_{ComCam}\)

\(z_{ComCam} - z_{ps1} = -0.017 (i-z)_{ps1} -0.004\)

0.01

\(-0.3 < (i-z)_{ps1} \leq 0.8\)

link

\(y_{ps1} \to y_{ComCam}\)

\(y_{ComCam} - y_{ps1} = -0.040 (z-y)_{ps1} +0.010\)

0.014

\(-0.3 < (z-y)_{ps1} \leq 0.5\)

link

2. Lookup Table (Interpolation) Transformations#

2.1. Overview#

Interpolation methods were used to model complex or non-linear relationships between survey measurements. These methods rely on binning color indices and computing median magnitude differences.

The lookup tables included in the tables below can be used to convert data from one photometric system to the other via interpolation methods. The files contain the delta_mag vs color locus in bins of (typically) 0.1-mag binsize along the color axis. Here is a python code that takes the lookup table CSV file for the transformation from LSSTComCam \(g\)-band and \((g-i)\) color to DES \(g\)-band. The code makes use of the scipy interpolate routine.

import pandas as pd
from scipy import interpolate

# Read in lookup table CSV file...
lut_name = 'transInterp.ComCam_to_des.g_gi_ComCam.csv'
df_interp = pd.read_csv(lut_name)

# Create linear interpolation of the median dmag vs. color
#  bin calculated above...
response = interpolate.interp1d(\
                  df_interp.bin_label.values.astype(float), \
                  df_interp.bin_median.values, \
                  bounds_error=False, fill_value=0., \
                  kind='linear')

# Read in file with data to be transformed...
df = pd.read_csv(inputFile)
# The following assumes a column with LSSTComCam g and
# a column with LSSTComCam (g-i) in this file...
df['offset'] = response(df['gi_ComCam'].values)
df['g_des'] = df['g_ComCam'] + df['offset']

NOTE: In previous versions of this document, there was a minus sign error in the above code snippet (“df[‘g_des’] = df[‘g_ComCam’] - df[‘offset’]” instead of “df[‘g_des’] = df[‘g_ComCam’] + df[‘offset’]”. It has now been corrected. (8 December 2025)

2.2 LSSTComCam Transformations#

2.2.1 LSSTComCam <–> DES DR2#

2.2.1.1 Original#
Table 3 LSSTComCam DP1 to DES DR2 (Version v_2025_08_22).#

Transformation Relation

RMS

Applicable Color Range

QA Plot

Lookup Table

LSSTComCam g,g-i to DES g

0.010

\(0.2 < (g-i)_{DES} < 3.0\)

link

link

LSSTComCam r,r-i to DES r

0.007

\(0.0 < (r-i)_{DES} < 1.7\)

link

link

LSSTComCam i,i-z to DES i

0.006

\(-0.1 < (i-z)_{DES} < 0.8\)

link

link

LSSTComCam z,i-z to DES z

0.007

\(-0.1 < (i-z)_{DES} < 0.8\)

link

link

2.2.1.2 Updated#

Conversion

RMS

Applicable Color Range

QA Plot

Lookup Table

\(g_{des} \to g_{ComCam}\)

0.01

\(0.2 < (g-i)_{des} < 3.3\)

link

link

\(r_{des} \to r_{ComCam}\)

0.008

\(0.2 < (g-i)_{des} < 3.3\)

link

link

\(i_{des} \to i_{ComCam}\)

0.008

\(0.2 < (g-i)_{des} < 3.3\)

link

link

\(z_{des} \to z_{ComCam}\)

0.007

\(0.2 < (g-i)_{des} < 3.3\)

link

link

\(Y_{des} \to y_{ComCam}\)

0.009

\(0.2 < (g-i)_{des} < 3.3\)

link

link

Conversion

RMS

Applicable Color Range

QA Plot

Lookup Table

\(g_{ComCam} \to g_{des}\)

0.01

\(0.2 < (g-i)_{ComCam} < 3.1\)

link

link

\(r_{ComCam} \to r_{des}\)

0.009

\(0.2 < (g-i)_{ComCam} < 3.1\)

link

link

\(i_{ComCam} \to i_{des}\)

0.008

\(0.2 < (g-i)_{ComCam} < 3.1\)

link

link

\(z_{ComCam} \to z_{des}\)

0.007

\(0.2 < (g-i)_{ComCam} < 3.1\)

link

link

\(y_{ComCam} \to Y_{des}\)

0.009

\(0.2 < (g-i)_{ComCam} < 3.1\)

link

link

2.2.2 LSSTComCam <–> Euclid#

Conversion

RMS

Applicable Color Range

QA Plot

Lookup Table

\(r_{ComCam} \to VIS_{EUCLID}\)

0.038

\(0.3 < (g-i)_{ComCam} < 3.3\)

link

link

\(y_{ComCam} \to Y_{EUCLID}\)

0.031

\(-0.1 < (z-y)_{ComCam} < 0.5\)

link

link

\(y_{ComCam} \to H_{EUCLID}\)

0.068

\(-0.1 < (z-y)_{ComCam} < 0.5\)

link

link

\(y_{ComCam} \to J_{EUCLID}\)

0.046

\(-0.1 < (z-y)_{ComCam} < 0.5\)

link

link

Conversion

RMS

Applicable Color Range

QA Plot

Lookup Table

\(VIS_{EUCLID} \to g_{ComCam}\)

0.075

\(0.1 < (VIS-Y)_{Euclid} < 1.9\)

link

link

\(VIS_{EUCLID} \to r_{ComCam}\)

0.034

\(0.1 < (VIS-Y)_{Euclid} < 1.9\)

link

link

\(VIS_{EUCLID} \to i_{ComCam}\)

0.017

\(0.1 < (VIS-Y)_{Euclid} < 1.9\)

link

link

\(Y_{EUCLID} \to z_{ComCam}\)

0.018

\(0.1 < (VIS-Y)_{Euclid} < 1.9\)

link

link

\(Y_{EUCLID} \to y_{ComCam}\)

0.045

\(-0.4 < (Y-H)_{Euclid} < 0.4\)

link

link

2.2.3 LSSTComCam <–> GAIA DR3#

Conversion

RMS

Applicable Color Range

QA Plot

Lookup Table

\(r_{ComCam} \to G_{gaia}\)

0.014

\(0.3 < (g-i)_{ComCam} < 2.8\)

link

link

\(g_{ComCam} \to BP_{gaia}\)

0.013

\(0.3 < (g-i)_{ComCam} < 2.8\)

link

link

\(r_{ComCam} \to RP_{gaia}\)

0.022

\(0.3 < (g-i)_{ComCam} < 2.8\)

link

link

Conversion

RMS

Applicable Color Range

QA Plot

Lookup Table

\(G_{gaia} \to g_{ComCam}\)

0.016

\(0.6 < (BP-RP)_{gaia} < 2.9\)

link

link

\(G_{gaia} \to r_{ComCam}\)

0.01

\(0.6 < (BP-RP)_{gaia} < 2.9\)

link

link

\(G_{gaia} \to i_{ComCam}\)

0.008

\(0.6 < (BP-RP)_{gaia} < 2.9\)

link

link

\(G_{gaia} \to y_{ComCam}\)

0.016

\(0.6 < (BP-RP)_{gaia} < 2.9\)

link

link

2.2.4 LSSTComCam <–> PS1 DR2#

Conversion

RMS

Applicable Color Range

QA Plot

Lookup Table

\(g_{ComCam} \to g_{ps1}\)

0.014

\(0.2 < (g-i)_{ComCam} < 2.8\)

link

link

\(r_{ComCam} \to r_{ps1}\)

0.011

\(0.2 < (g-i)_{ComCam} < 2.8\)

link

link

\(i_{ComCam} \to i_{ps1}\)

0.009

\(0.2 < (g-i)_{ComCam} < 2.8\)

link

link

\(z_{ComCam} \to z_{ps1}\)

0.01

\(-0.1 < (i-z)_{ComCam} < 0.7\)

link

link

\(y_{ComCam} \to y_{ps1}\)

0.012

\(-0.1 < (z-y)_{ComCam} < 0.4\)

link

link

Conversion

RMS

Applicable Color Range

QA Plot

Lookup Table

\(g_{ps1} \to g_{ComCam}\)

0.014

\(0.2 < (g-i)_{ps1} < 2.7\)

link

link

\(r_{ps1} \to r_{ComCam}\)

0.011

\(0.2 < (g-i)_{ps1} < 2.7\)

link

link

\(i_{ps1} \to i_{ComCam}\)

0.009

\(0.2 < (g-i)_{ps1} < 2.7\)

link

link

\(z_{ps1} \to z_{ComCam}\)

0.01

\(-0.1 < (i-z)_{ps1} < 0.7\)

link

link

\(y_{ps1} \to y_{ComCam}\)

0.013

\(-0.1 < (z-y)_{ps1} < 0.4\)

link

link

2.2.5 LSSTComCam <–> SDSS DR18#

Conversion

RMS

Applicable Color Range

QA Plot

Lookup Table

\(g_{ComCam} \to g_{sdss}\)

0.016

\(0.4 < (g-i)_{ComCam} < 2.3\)

link

link

\(r_{ComCam} \to r_{sdss}\)

0.012

\(0.4 < (g-i)_{ComCam} < 2.3\)

link

link

\(i_{ComCam} \to i_{sdss}\)

0.012

\(0.4 < (g-i)_{ComCam} < 2.3\)

link

link

\(z_{ComCam} \to z_{sdss}\)

0.017

\(0.4 < (g-i)_{ComCam} < 2.3\)

link

link

\(gi_{ComCam} \to gi_{sdss}\)

0.022

\(0.4 < (g-i)_{ComCam} < 2.3\)

link

link

Conversion

RMS

Applicable Color Range

QA Plot

Lookup Table

\(g_{sdss} \to g_{ComCam}\)

0.015

\(0.4 < (g-i)_{sdss} < 2.5\)

link

link

\(r_{sdss} \to r_{ComCam}\)

0.012

\(0.4 < (g-i)_{sdss} < 2.5\)

link

link

\(i_{sdss} \to i_{ComCam}\)

0.013

\(0.4 < (g-i)_{sdss} < 2.5\)

link

link

\(z_{sdss} \to z_{ComCam}\)

0.015

\(0.4 < (g-i)_{sdss} < 2.5\)

link

link

\(gi_{sdss} \to gi_{ComCam}\)

0.021

\(0.4 < (g-i)_{sdss} < 2.5\)

link

link

2.2.5 LSSTComCam <–> Stetson UBVRcIc#

Conversion

RMS

Applicable Color Range

QA Plot

Lookup Table

\(u_{ComCam} \to U\)

0.492

\(0.3 < (g-i)_{ComCam} < 2.4\)

link

link

\(g_{ComCam} \to B\)

0.042

\(0.3 < (g-i)_{ComCam} < 2.4\)

link

link

\(g_{ComCam} \to V\)

0.043

\(0.3 < (g-i)_{ComCam} < 2.4\)

link

link

\(r_{ComCam} \to R\)

0.03

\(0.3 < (g-i)_{ComCam} < 2.4\)

link

link

\(i_{ComCam} \to I\)

0.023

\(0.3 < (g-i)_{ComCam} < 2.4\)

link

link

Conversion

RMS

Applicable Color Range

QA Plot

Lookup Table

\(V \to g_{ComCam}\)

0.022

\(0.3 < (B-V) < 1.6\)

link

link

\(R \to r_{ComCam}\)

0.019

\(0.2 < (R-I) < 1.3\)

link

link

\(I \to i_{ComCam}\)

0.02

\(0.2 < (R-I) < 1.3\)

link

link

\(I \to z_{ComCam}\)

0.019

\(0.2 < (R-I) < 1.3\)

link

link

\(I \to y_{ComCam}\)

0.025

\(0.2 < (R-I) < 1.3\)

link

link

References#

[1] (1,2)

A. J. Pickles. A Stellar Spectral Flux Library: 1150-25000 Å. PASP, 110(749):863–878, July 1998. doi:10.1086/316197.

[2]

SLAC National Accelerator Laboratory and NSF-DOE Vera C. Rubin Observatory. LSST Commissioning Camera. 2024. URL: https://www.osti.gov//servlets/purl/2561361, doi:10.71929/RUBIN/2561361.

[3]

SLAC National Accelerator Laboratory and NSF-DOE Vera C. Rubin Observatory. The LSST Camera (LSSTCam). 2025. URL: https://www.osti.gov//servlets/purl/2571927, doi:10.71929/rubin/2571927.

[4]

Vera C. Rubin Observatory Team. The Vera C. Rubin Observatory Data Preview 1. Technical Note RTN-095, NSF-DOE Vera C. Rubin Observatory, January 2026. URL: https://rtn-095.lsst.io/, doi:10.71929/rubin/2570536.